企业是实现双碳目的的要害主体。。。。。玛雅吧(下称“玛雅吧智能”)为起劲响应国家“2030年前碳达峰,,2060年前碳中和” 、“建设漂亮中国”的招呼,,始终坚定不移践行绿色低碳生长理念,,致力坚守情形友好允许,,将绿色运营理念融入生产运营,,稳步推进节能减排、落实各项资源循环行动,,全方位提升绿色制造水平,,以行动赋能公司情形治理系统优化,,助力社会低碳绿色生长。。。。。
一、温室气体减排建议
1.设定减排目的:响应政府、行业组织及客户的绿色低碳要求,,制订并落实明确的减排目的及行动妄想。。。。。
2.提高能源效率:优化生产工艺、刷新治理流程、更新老旧装备,,降低能耗和排放,,推动绿色低碳转型。。。。。
3.使用可再生能源:增添清洁能源的使用比例,,支持公司绿色低碳久远目的的告竣。。。。。
4.增进循环经济:推动绿色设计和清洁生产,,提高资源使用效率,,镌汰放弃物爆发。。。。。
5.提高员工加入意识:增强员工节能减排意识和加入度,,打造员工绿色办公、绿色生涯新场景。。。。。
二、温室气体减排行动要求
1.明确目的:设定可行的、有挑战性的减排目的。。。。。
2.战略清晰:凭证目的制订清晰的减排战略、步伐和实现路径。。。。。
3.组织到位:为确保减排战略步伐的有用落实,,明确企业内部相关组织的责任和要求。。。。。
4.机制到位:制订减排治理机制,,确定行动战略、妄想制订与落实、监控、审核及激励等。。。。。
5.资源到位:确保减排战略及步伐落地落实所需的资源到位。。。。。
6.能力到位:通过赋能培训,,让加入者都能明确和落实碳达峰、碳中和及温室气体减排的国家政策、行业标准,,并起劲加入行业交流,,相识行业优异实践,,自动提升减排能力。。。。。
7.执行到位:确保步伐及妄想高效落地落实。。。。。
8.监控到位:制订减排战略及步伐执行情形的测评指标,,并例行检查、评估、反响及催促。。。。。
三、温室气体减排战略要害战略

四、温室气体减排详细步伐
1.可再生能源使用
玛雅吧智能实现节能减排目的的要害路径是使用可再生能源,,一连优化能源结构、扩大可再生能源的使用比例。。。。。通过工厂屋顶光伏建设等方法,,一连扩大清洁能源使用比例,,降低二氧化碳排放。。。。。2024年阻止9月尾,,东莞工厂清洁能源使用占比提升至30%。。。。。江西工厂光伏工程将在2024年底完工正式投用,,设计装置方法展望首年发电量为4725.397 MWh,,新能源使用占比将凌驾38%。。。。。别的,,越南工厂将充分评估可再生能源使用计划,,探索进一步扩大可再生能源使用的可能性。。。。。
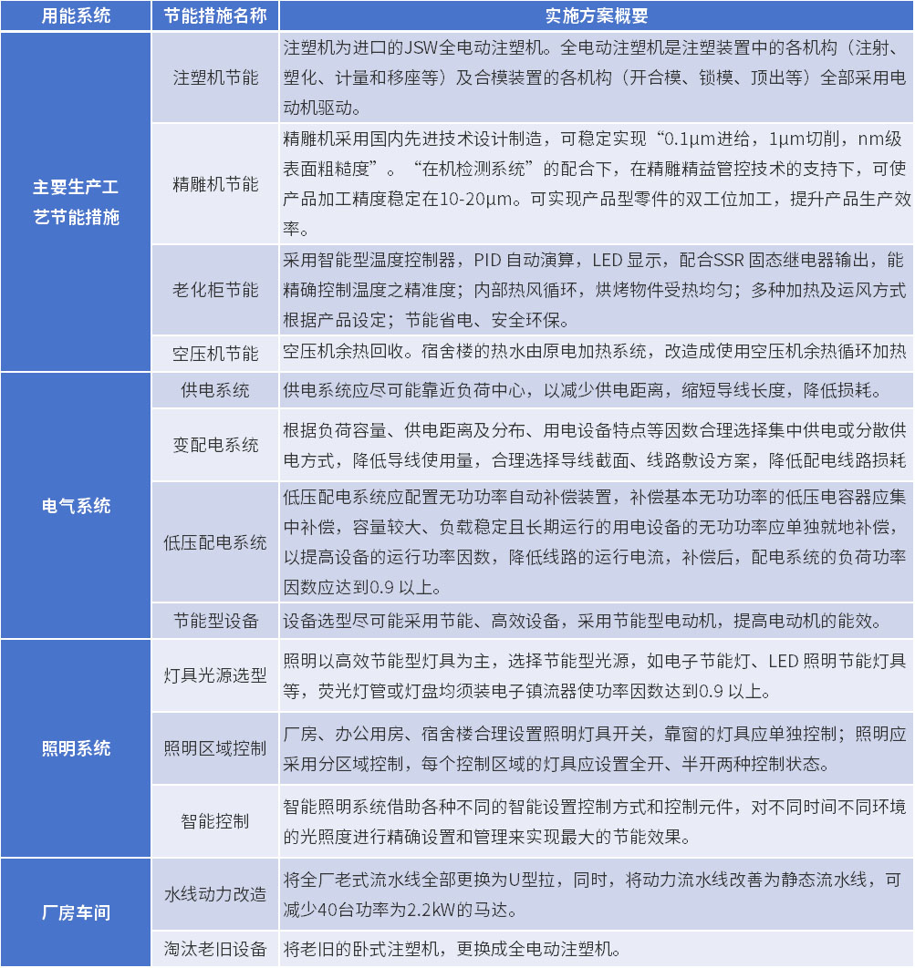
2.低碳节能刷新
玛雅吧智能设立了整体能源节约目的和详细步伐计划,,要求各厂区凭证生产运营情形设立节能目的,,并一连追踪目的告竣情形。。。。。别的,,我们按期举行车间节能刷新,,镌汰老旧装备等方法,,通过治理和手艺的协同优化,,显著镌汰能耗和温室气体排放。。。。。

3.绿色物流
玛雅吧智能深入践行绿色理念,,推进交通领域节能降碳,,起劲探索物流及仓储环节的绿色化、智慧化治理模式,,通过耗材接纳使用、治理系统优化等方法降低仓储物流历程中的能源消耗,,实现产品生命周期最后的绿色化。。。。。通过优化物流计划、与立异低碳物流运输效劳提供商开展相助等,,在差别的运输方法、工具和所在实现绿色物流。。。。。
公路运输:运输效劳提供商选用的卡车切合环保标准,,镌汰车辆尾气的碳排量;;;;;严酷货车使用治理,,科学合理调理,,镌汰车辆空驶里程。。。。。
海上运输:起劲选用节能船舶,,增添货物海运占比。。。。。
4. 绿色产品设计
玛雅吧智能注重产品的绿色环保特征,,起劲研发立异手艺,,建设高效的跨部分绿色产品研发协同机制,,致力于研发切合执律例则标准且兼具情形和经济效益的绿色产品,,降低产品全生命周期中的情形及社会负面危害因素。。。。。从选择绿色质料、提高产品能效、消耗者的产品使用场景、延伸产品使用寿命和资源使用效率等方面入手,,一直推进可一连生长。。。。。
5.绿色包装
玛雅吧智能与众客户一起深度相助绿色包装研发,,从设计到工艺一直立异,,实验包装减量化、环保工艺优化、可接纳、可再生及可降解的包材使用等步伐,,提升绿色包装比例,,降低包装环节碳排放,,最大限度减轻情形压力。。。。。在产品包装中增添使用100%无塑质料的包装质料;;;;;妄想将原含塑质料的PE袋/保唬唬唬唬护膜类切换为纸类质料;;;;;使用无金属材质、100%的无玻璃质料包装。。。。。
6.接纳质料使用
玛雅吧智能坚持资源节约和情形保唬唬唬唬护的生长理念,,深度挖掘放弃质料的接纳再使用时机,,起劲推进公司产品原质料耗用镌汰,,扩大接纳质料、可再生质料的使用,,一连镌汰有害物质对情形的影响。。。。。采购部凭证与供应商协商好的要求,,以《外部联络函》的形式说明各供应商要接纳的包材种类,,制订“包材接纳清单”。。。。。唬唬唬唬起劲推动产品GRS、RCS认证,,在玛雅吧产品接纳PCR质料,,使用经由接纳包装质料的产品包装。。。。。
五、总结
天气转变是当今人类社碰面临的重大问题,,起劲应对天气转变,,走绿色低碳生长蹊径,,已经成为国际社会的普遍共识。。。。。玛雅吧智能的公司愿景是成为全球电声行业的领跑者,,将一连通过手艺立异、标准引领,,将绿色低碳手艺应用到各个层面中,,鼎力大举推动节能减排,,为客户及终端消耗者提供绿色消耗向导,,助推行业及工业链绿色低碳循环生长,,为早日实现“双碳”目的孝顺玛雅吧智能的实力。。。。。
下一篇: 消耗级AR眼镜量产交付